近日,备受卖家关注的平台报送信息进展定了。10月13日,亚马逊发布了一则关于中国的平台企业涉税信息报送要求的通知:
2025年10月起,亚马逊将按季度向中国税务机关报送中国卖家的相关信息,包括卖家的身份信息、交易数量、收入以及佣金和服务费等数据。跨境电商合规迫在眉睫!店群卖家怎么办?存量店铺怎么办?增量店铺怎么搞?直接滑到本文底部免费咨询,获得您的专属【跨境无忧】合规解决方案!

此次通知包含以下几个重要内容:
覆盖对象
在亚马逊任一站点向客户销售商品、服务或无形商品的所有中国卖家。
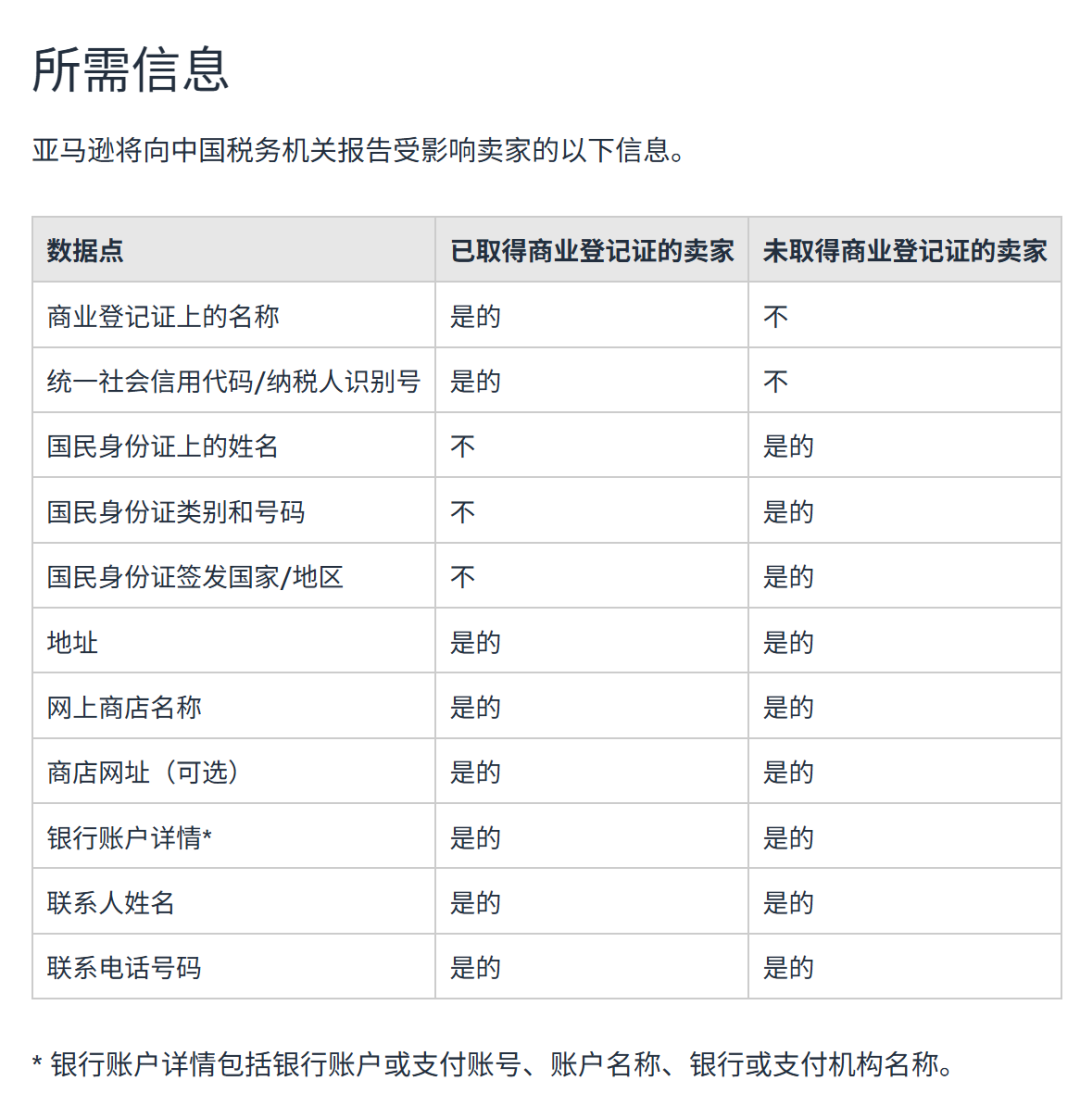
报送信息(企业卖家和个人卖家)

报送时间覆盖
将在2025年10月31日前进行首次季度信息报送,范围涵盖2025年第三季度(7月至9月)期间。
是否需要采取任何操作?
您无需采取任何操作。亚马逊将向中国税务机关报送所需信息。
为确保您在报送报告中的信息准确,请确保您在上方的“所需信息”表格中的信息完整且为最新信息。重要说明:如您的账户信息已通过验证,基于您销售商品的商城所在地区的监管要求,对此类信息的任何更改将触发新的验证流程。
我是一名中国卖家,但我只在中国境外销售商品。我会受到影响吗?
是的。涉税信息报送要求适用于所有中国卖家,无论您在哪个亚马逊商城销售商品。
例如,即使您仅在Amazon.com商城(美国)销售商品,您的相关信息仍会被纳入涉税信息报送范围,并报送给中国税务机关。
我是否会收到亚马逊的季度报告,其中显示向中国税务机关报送的信息?
不会。亚马逊将直接向中国税务机关报送可从卖家平台获取的相关信息。为确保报送的信息准确无误,请确保您在卖家账户的所有信息完整且为最新信息。重要说明:如果您的账户信息已通过验证,基于您销售商品的商城所在地区的监管要求,对此类信息的任何更改将触发新的验证流程。
除了15号、17号公告外,国家对平台企业税收监管持续加码,节前公布的《关于规范互联网平台企业涉税信息报送有关行政处罚事项的公告》则为互联网平台报送划定红线,平台涉税合规正式进入刚性约束阶段。虽然22号公告主要针对平台,但卖家的违规行为也可能间接触发税务风险,卖家将面临平台与税务机关的双重约束。
此次亚马逊全站点涉税信息报送落地,是2025年跨境电商税务合规监管强化的重要体现。税务机关可通过平台报送数据与企业自行申报数据的比对,精准核查收入申报真实性,过往“买单出口” “隐匿收入”“私账收款” 等不合规操作的空间已大幅压缩,跨境电商合规迫在眉睫。
擎天全税通【跨境无忧】合规解决方案来了!
如果您在为【店群】经营,不知道该选择9810还是0110?为如何应对“平台涉税信息报送”而烦恼?如果您正在为【全托管】速卖通或TEMU,不知道如何合规而烦恼?如果您正在【双清包税】,不知道该选择“双抬头”还是自己“报关”而烦恼?
我们为您提供“咨询+店铺涉税台账管理系统”的专业服务,全面兼容0110/9610/9710/9810等监管方式,助您轻松应对跨境税务合规挑战,合规无忧、高效运转!
✔出具跨境业务风险分析报告,精准识别税务、运营潜在隐患。
✔量身定制专属合规解决方案,贴合企业业务场景。
✔提供全年不间断咨询服务,及时响应境内外合规疑问。
【境内服务】聚焦税务高效处理
✔专业做账+精准报税,确保税务申报零误差。
✔高效办理出口退税,加速企业资金回流。
【境外服务】打通海外运营链路
✔公司注册、银行开户,轻松搭建境外经营架构。
✔境外做账、报税、审计全托管。
✔协助办理ODI备案,合规完成境外投资备案流程。
店铺台账管理系统:
✔跨境电商涉税店铺管理王炸功能。
✔实现店铺与出口企业智能关联,数据归属清晰。
✔协同处理纳税申报数据、店铺销售收入、出口报关金额,三者精准匹配。
✔支持境外费用(佣金、广告费等)税前列支合规处理,降低税负成本。
退税SaaS软件:

