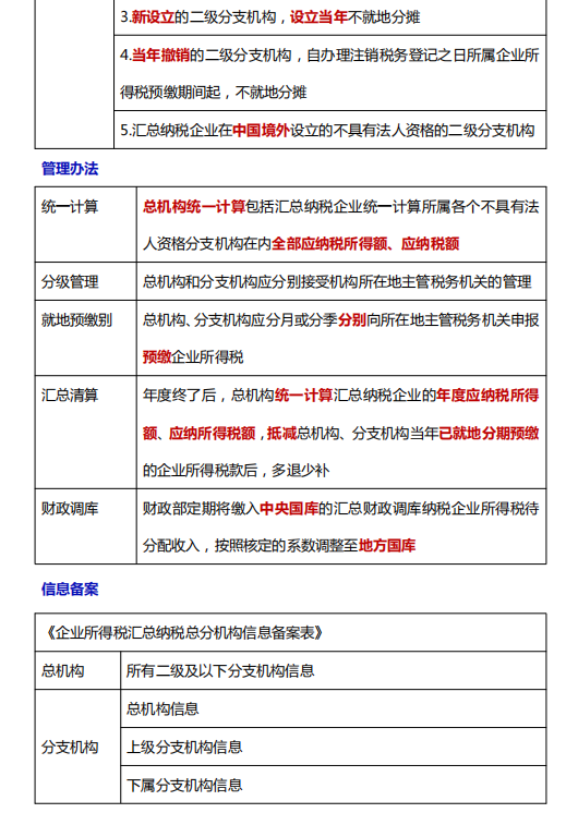
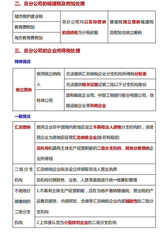
总分公司的收款、开票等一系列税务问题,快来一起看看税局的答复!
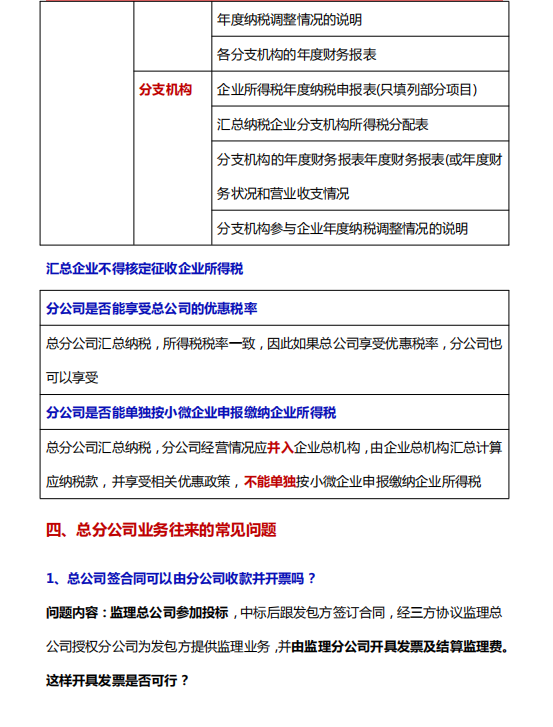
总公司签合同
可以由分公司收款并开票吗?
问题内容:监理总公司参加投标,中标后跟发包方签订合同,经三方协议监理总公司授权分公司为发包方提供监理业务,并由监理分公司开具发票及结算监理费。这样开具发票是否可行?

税局答复:根据《国家税务总局关于进一步明确营改增有关征管问题的公告》(国家税务总局公告2017年第11号)规定:
“二、建筑企业与发包方签订建筑合同后,以内部授权或者三方协议等方式,授权集团内其他纳税人(以下称“第三方”)为发包方提供建筑服务,并由第三方直接与发包方结算工程款的,由第三方缴纳增值税并向发包方开具增值税发票,与发包方签订建筑合同的建筑企业不缴纳增值税。发包方可凭实际提供建筑服务的纳税人开具的增值税专用发票抵扣进项税额。”
对监理公司没有针对性文件。
也就是说,税法中明确规定,建筑企业的建筑服务,可以由总公司签订合同,分公司收款并开具发票。
公告的关键点有四点:
01
总公司与发包方签订建筑合同;
02
由内部授权或三方协议的方式,总公司授权分公司为发包方提供的建筑服务(不能是其他服务) ;
03
由分公司直接与发包方结算工程款;
04
分公司可以向发包方开具增值税发票,发包方可以抵扣增值税款。
其他企业可以由总公司签合同,
分公司收款并开票吗?
通过查询税务法律法规,未查到除建筑服务以外的项目由总公司签定合同,可以授权分公司开票的相关规定。
那究竟该怎么做呢?
小编建议:
1、对于其服务要捋清合同关系,由甲方与分公司签定合同,由分公司开具发票并收款,做到合同、发票、资金三流一致。
2、对于其他服务如果甲方不同意跟分公司签合同,不同意将资金汇入分公司账户或者一些集团公司出于管理的需要,不允许分公司独立签订合同,建议由项目甲方、总公司及分公司签定三方合同,合同约定由分公司执行合同,并由分公司开具发票并办理财务结算等相关手续。








